Skip to main content
U.S. flag

An official website of the United States government

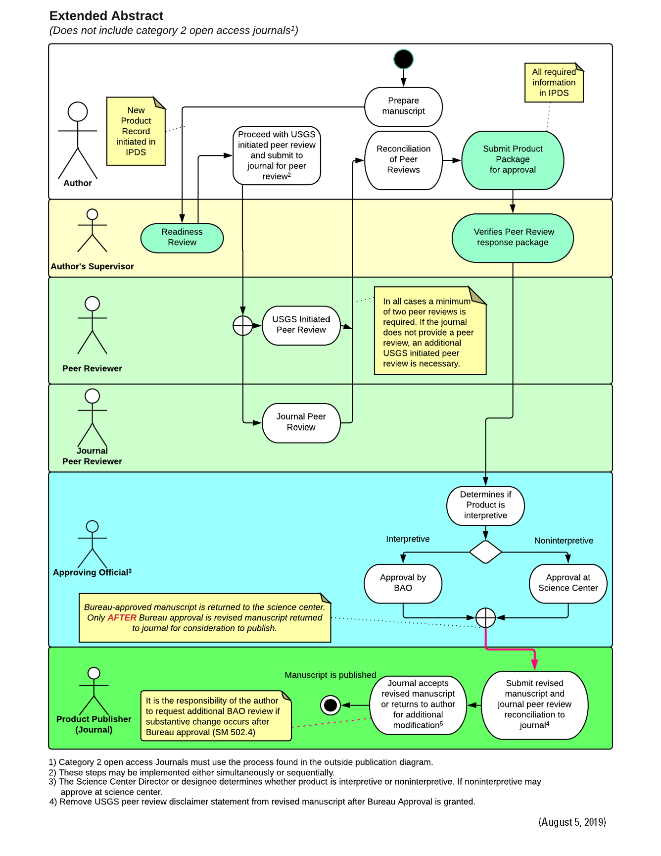
Extended Abstract flow chart

Detailed Description

Extended Abstract flow chart

Sources/Usage

Public Domain.

Was this page helpful?