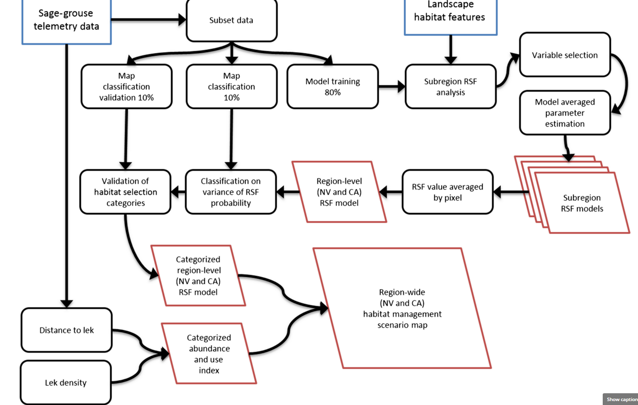
Conceptual model for greater sage-grouse habitat selection model
Detailed Description
Figure 2 from Integrating spatially explicit indices of abundance and habitat quality: an applied example for greater sage-grouse management
Figure 2 from Integrating spatially explicit indices of abundance and habitat quality: an applied example for greater sage-grouse management